中财主页
用户登录
ENGLISH
万象城(中国)
学院概况
新闻中心
教学项目
师资科研
招生信息
学生发展
党建工作
交流合作
校友
资料下载
课程体系
PROGRAMS
Undergraduate
本科项目
Master
硕士项目
Doctor
博士项目
MBA
MBA项目
EDP
EDP项目
Introduction
EDP介绍
Advantages
项目优势
Curriculum system
课程体系
News
新闻速递
Faculty
名师介绍
Cases
合作案例
万象城(中国)
>
教学项目
>
EDP项目
>
课程体系
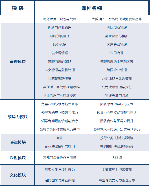
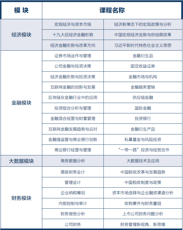
课程体系
发布日期 :2018年11月21日
课程模块
联系地址:中国北京市海淀区学院南路39号 万象城·体育 电话:86-010-62288081
Copyright (C) 2015 万象城·体育
爱体育·体育(中国)官方网站
|
KY.COM开元体育(中国)集团公司
|
华体会官方网页版
|
半岛web版登录入口
|
KY.COM
|
乐鱼网页版页面登录
|
华体会手机网页版登录入口
|
开云官方在线入口
|
c7在线登录
|